Integrierte Systemanalyse (Nachwuchsgruppe)

Die Untersuchung wie Eisen und seine Oxide als kohlenstofffreier Träger erneuerbarer Energien genutzt werden kann, ist ein komplexes Unterfangen in technischer, wirtschaftlicher und politischer Hinsicht. Um Clean Circles zu realisieren, müssen daher verschiedene Perspektiven aus unterschiedlichen Disziplinen integriert werden. Die Identifizierung und Integration unterschiedlicher Perspektiven für die multikriterielle Systemanalyse und Optimierung stellt eine besondere Innovation des Projekts dar.

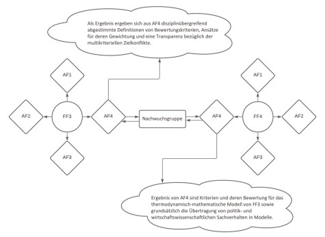
Die Nachwuchsgruppe steht an der Spitze dieses Vorhabens indem sie das Schnittstellenmanagement zwischen Forschungsfeld 3 (Thermodynamisch-mathematische Betrachtung) und 4 (Sozioökonomische Betrachtung) leitet. Die Nachwuchsgruppe identifiziert wirtschaftliche und politische Kriterien und übersetzt diese in einschlägige Variablen und Indikatoren, die in das thermodynamisch-mathematische Model integriert werden können. Darunter fallen unter anderem politische Strategien und öffentliche Förderinstrumente sowie Fragen der Nachhaltigkeit und der wirtschaftlichen und regionalen Entwicklung. Das Ergebnis dieser Kooperation der Forschungsfelder 3 und 4 ist ein integriertes Modell, das alle relevanten Energieumwandlungs- und Stoffaustauschprozesse sowie politische und wirtschaftliche Sachverhalte beschreibt und es ermöglicht multikriterielle Zielkonflikte zu bewerten.

Wissenschaftliche Herausforderungen:

  • Identifizierung von relevanten politischen und wirtschaftlichen Faktoren für die multikriterielle Systemanalyse
  • Quantifizierung von Faktoren und Integration in das thermodynamisch-mathematische Modell
  • Ansätze für die Gewichtung von Kriterien und die Bewertung von Zielkonflikten

Team

Kai Schulze

Technische Universität Darmstadt

Kontakt

work +49 6151 16-57340

Work S4|22 209
Landwehrstraße 48A
64293 Darmstadt

Technische Universität Darmstadt

Kontakt

Work S4|22 209
Landwehrstraße 48A
64293 Darmstadt

Technische Universität Darmstadt

Kontakt

Work S4|22 202
Dolivostraße 15
64293 Darmstadt